首页
关于我们
公司简介
董事会及辖下委员
管理团队
历史足迹
公司业务
供应链金融
融资租赁
商业保理
新闻中心
投资者关系
公司资料
财务摘要
业绩报告
公告、通告及通函
股本申请表
公司管治
社会责任
ESG Report
联系我们
简体
繁体
English
首页
关于我们
公司简介
董事会及辖下委员
管理团队
历史足迹
公司业务
供应链金融
融资租赁
商业保理
新闻中心
投资者关系
公司资料
财务摘要
业绩报告
公告、通告及通函
股本申请表
公司管治
社会责任
ESG Report
联系我们
简体
简体
繁体
English
投资者关系
首页
/投资者关系
/公司管治
公司资料
财务摘要
业绩报告
公告、通告及通函
股本申请表
公司管治
公司管治
请选择月
01
02
03
04
05
06
07
08
09
10
11
12
确认
发布日期:2022.05.24
组织章程大纲及公司细则
浏览
下载
发布日期:2022.05.24
股东提名候选董事的程序
浏览
下载
发布日期:2022.05.24
股东通讯政策
浏览
下载
发布日期:2022.05.24
举报政策
浏览
下载
发布日期:2022.05.24
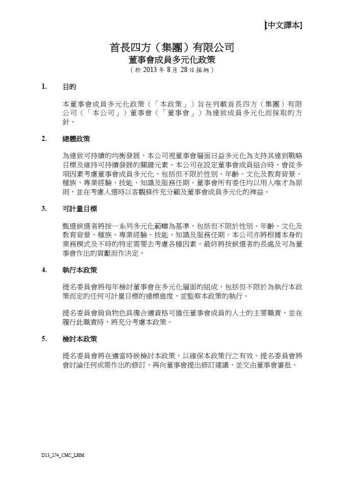
董事会成员多元化政策
浏览
下载
发布日期:2022.05.24
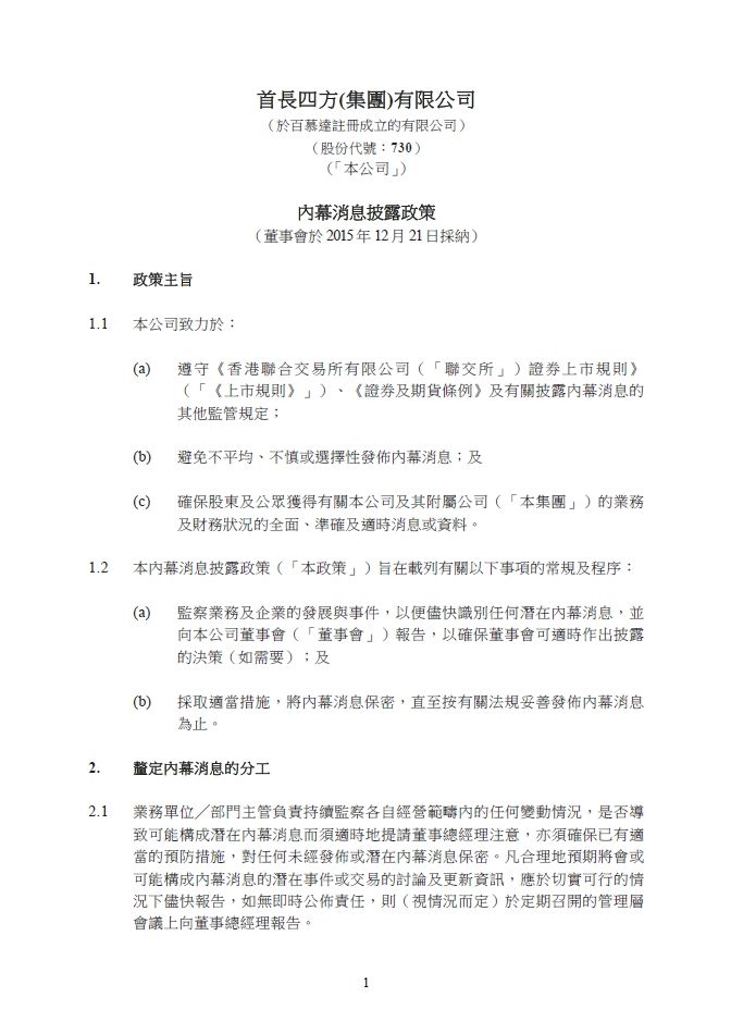
内幕消息披露政策
浏览
下载
1
关于我们
公司简介
董事会及辖下委员
管理团队
历史足迹
法律声明
友情链接
网站地图
公司业务
融资租赁
供应链管理
商业保理
投资者关系
公司资料
财务摘要
业绩报告
公告、通告及通函
股本申请表
公司管治
社会责任
ESG Report
联系我们
香港
北京
服务热线
(852) 2877 4500
CopyRight © 2022 Capital Industrial Financial Services Group Limited. All rights reserved.